Importer des valeurs à partir de la valeur d'un paramètre d'une autre entité
JP
Jonathan PAPAURÉ
07 août 2019
2621 0 1 1
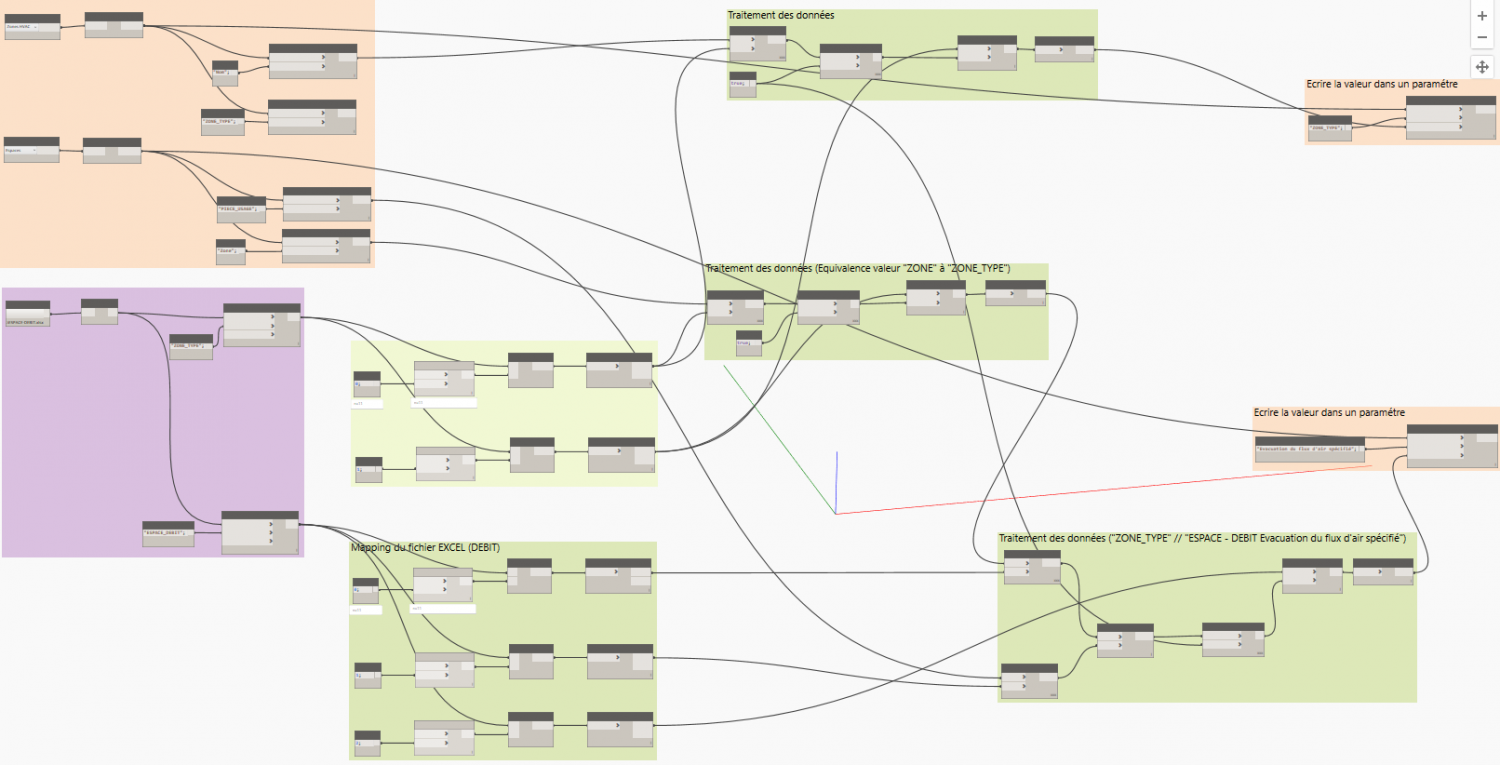
Script permettant d'importer les valeurs d'une table Excel dans 1 paramétre d'une entité à partir de la valeur de 2 paramétres (dont une issue d'une autre entité).
L'idée est de pouvoir écrire sur un ou plusieurs paramétres de sorties à partir d'un ou plusieurs paramétres en entrées.
Dans l'exemple fourni, il s'agit d'écrire la valeur "Evacuation du flux d'air spécifié" dans l'entité "ESPACE" suivant la valeur "ZONE_TYPE" et "PIECE_USAGE".
La problématique traitée est l'application d'un débit de conception conformément à l'arrété du 24 mars 1982 qui spécifie le débit de renouvellement d'air suivant le type de logement (F1, F2...) et l'usage de la pièce (Cuisine, SDB, WC...).
N'hésitez pas à laisser en commentaires d'autres cas d'application pouvant s'adapter à ce script, idéalement sans paramétres partagés.
User comments
Commentaires d'utilisateurs non trouvés
Vous avez déjà un compte? Connectez-vous maintenant


