Navisworks - Automatisation de la mise à jour des jeux de sélection
BL
Benoît LECRIOUX
05 avril 2016
9357 0 4 0
Bonjour,
dans Navisworks, j'aimerais automatiser l'affectation d'une recherche à un jeu de sélection de manière automatique lorsque les différentes maquettes sont mises à jour et avant de relancer une détection de conflits.
Il est possible d'enregistrer la recherche en .xml et de mettre à jour un jeu de sélection déjà créé mais ces 2 opérations ne peuvent se faire à priori que manuellement.
Peut-être est-ce possible en passant par de la programmation?
dans Navisworks, j'aimerais automatiser l'affectation d'une recherche à un jeu de sélection de manière automatique lorsque les différentes maquettes sont mises à jour et avant de relancer une détection de conflits.
Il est possible d'enregistrer la recherche en .xml et de mettre à jour un jeu de sélection déjà créé mais ces 2 opérations ne peuvent se faire à priori que manuellement.
Peut-être est-ce possible en passant par de la programmation?
Réponses
Je ne suis pas sur de bien comprendre la question... et c'est pas la premiere fois :)
Les jeux de recherches sont dynamiques, pas les selections.
Les jeux de recherches sont dynamiques, pas les selections.
DH
Au vu de ta réponse, je pense que tu as bien compris ;)
En fait je voudrais automatiser le fait de:
1) Faire appel au fichier .xml du jeu de recherche avec le bouton "Importer..."
2) Lancer la recherche en appuyant sur "Rechercher tout"
3) Aller dans la fenêtre des jeux, clic droit sur le nom du jeu précédemment créé et faire "Mettre à jour"
Ce sont des opérations assez rapides mais répétitives, et lorsqu'on a pas mal de jeux de sélection à mettre à jour ça peut vite devenir long et source d'erreur (oubli sur l'un des jeu par exemple).
En fait je voudrais automatiser le fait de:
1) Faire appel au fichier .xml du jeu de recherche avec le bouton "Importer..."
2) Lancer la recherche en appuyant sur "Rechercher tout"
3) Aller dans la fenêtre des jeux, clic droit sur le nom du jeu précédemment créé et faire "Mettre à jour"
Ce sont des opérations assez rapides mais répétitives, et lorsqu'on a pas mal de jeux de sélection à mettre à jour ça peut vite devenir long et source d'erreur (oubli sur l'un des jeu par exemple).
BL
Ok, donc tu veux faire cette manip sur des nouveaux fichiers?
Il n'existe pas de notion de gabarit pour Navisworks, par contre si tu charges tes clash par xml, les Search Sets associes sont aussi charges.
Il n'existe pas de notion de gabarit pour Navisworks, par contre si tu charges tes clash par xml, les Search Sets associes sont aussi charges.
DH
Oui, des nouveaux fichiers ou des mises à jour.
Les fichiers sont amenés à évoluer au cours de la synthèse donc il faut bien réactualiser les recherches et les jeux de sélections (mes règles de conflits sont appliqués sur ces jeux).
Par "Search Sets" tu veux dire que le fichier xml conserve les sélections A et B des tests? oui, exact, j'avais vu.
En fait les jeux de recherches sont enregistrés, les règles de tests aussi. il manque l'étape "mettre à jour la sélection du jeu". Je crois que moins on en a à faire, moins on veux faire des choses répétitives! :)
Donc pas de possibilité de programmation dans Navisworks type Dynamo?
Les fichiers sont amenés à évoluer au cours de la synthèse donc il faut bien réactualiser les recherches et les jeux de sélections (mes règles de conflits sont appliqués sur ces jeux).
Par "Search Sets" tu veux dire que le fichier xml conserve les sélections A et B des tests? oui, exact, j'avais vu.
En fait les jeux de recherches sont enregistrés, les règles de tests aussi. il manque l'étape "mettre à jour la sélection du jeu". Je crois que moins on en a à faire, moins on veux faire des choses répétitives! :)
Donc pas de possibilité de programmation dans Navisworks type Dynamo?
BL
Je vois pas ou est le problème.
Si tu fais une selection par Jeux de recherche tu n'as rien d'autres a faire que mettre a jour ton clash quand tu as la nouvelle géométrie.
Et comme j'ai dit, si tu charges les clashs, les jeux de selection sont aussi charges,
Il existe un API (encore limite) sur Navisworks mais j'arrive pas a comprendre le problème.
Si tu fais une selection par Jeux de recherche tu n'as rien d'autres a faire que mettre a jour ton clash quand tu as la nouvelle géométrie.
Et comme j'ai dit, si tu charges les clashs, les jeux de selection sont aussi charges,
Il existe un API (encore limite) sur Navisworks mais j'arrive pas a comprendre le problème.
DH
Que deviens le jeu de sélection si tu charges une maquette mise à jour dans laquelle des éléments ont été rajoutés? Ces éléments ne s'ajoutent pas seuls aux jeux déjà créé, si?
BL
En anglais ca s'appelle Search Sets et la selection est base sur des parametres precis donc c'est dynamique. J’espère bien qu'on parle de la meme chose :)
DH
Comme Daniel l'a dit, il y a 2 type de jeux :
- sélection, qui est une sélection ponctuel et qui ne s'actualise pas automatiquement
- recherche, qui là est dynamique et une fois des fichiers actualisé, sélectionnerons les nouveaux objets.
lorsque tu enregistre ou exporte les jeux, dans le premier cas il mémorise les object sélectionné, et dans le second, les critères de recherche
est ce que ça t'éclaircis ?
- sélection, qui est une sélection ponctuel et qui ne s'actualise pas automatiquement
- recherche, qui là est dynamique et une fois des fichiers actualisé, sélectionnerons les nouveaux objets.
lorsque tu enregistre ou exporte les jeux, dans le premier cas il mémorise les object sélectionné, et dans le second, les critères de recherche
est ce que ça t'éclaircis ?
MA
Soit je me fais mal comprendre, soit il y a encore un truc qui m’échappe...
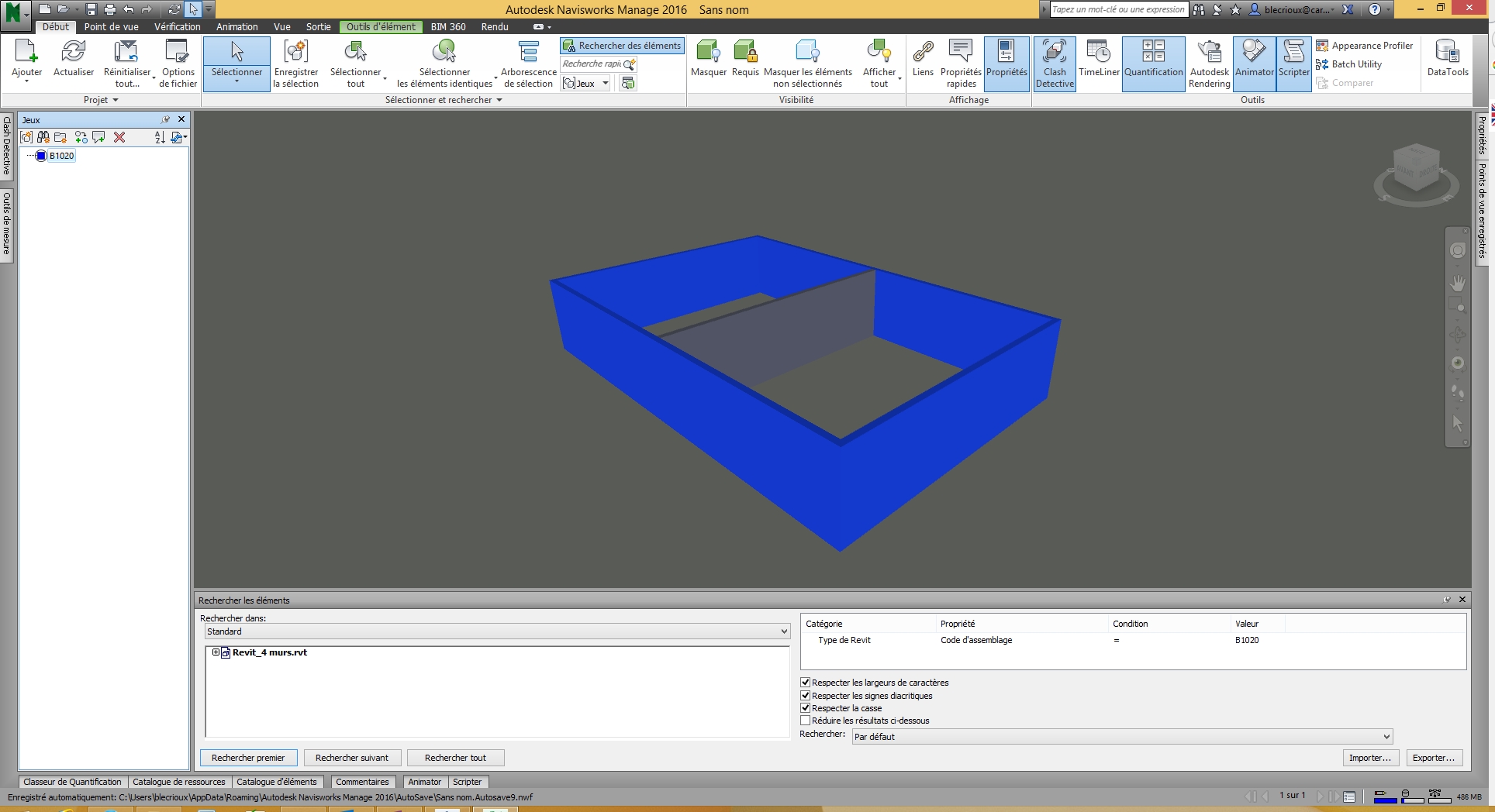
Je vais donner un exemple avec des screenshots:
1) Je charge un 1er fichier avec 4 murs et je fais une sélection par code d'assemblage. Je crée ensuite un 1er jeu de sélection. J'enregistre ma recherche en .xml à partir de la fenêtre Rechercher des éléments/Exporter
2) Je rajoute un mur central au fichier et j'actualise sous Navisworks. Si je sélectionne mon jeu, seuls les 4 premiers murs sont sélectionnés.
Pour ajouter le mur central à ma sélection, voilà comment je procède:
3) Je refais une recherche sur les mêmes critères que précédemment en utilisant le fichier .xml à partir de rechercher des éléments/Importer; je fais "Rechercher tout" puis clic droit sur le jeu de sélection et "mettre à jour"
Il s'agit de cette 3e étape que je voudrais plus rapide car il faut la répéter pour chaque jeu de sélection. Quelle est l'étape que j'oublie ou la manip que je ne fais pas correctement?
J'ai vu que dans la fenêtre "Jeux" il y avait une possibilité d'importer et exporter des jeux de recherches mais après essais, je n'arrive pas à comprendre son utilité...:(
Je vais donner un exemple avec des screenshots:
1) Je charge un 1er fichier avec 4 murs et je fais une sélection par code d'assemblage. Je crée ensuite un 1er jeu de sélection. J'enregistre ma recherche en .xml à partir de la fenêtre Rechercher des éléments/Exporter
2) Je rajoute un mur central au fichier et j'actualise sous Navisworks. Si je sélectionne mon jeu, seuls les 4 premiers murs sont sélectionnés.
Pour ajouter le mur central à ma sélection, voilà comment je procède:
3) Je refais une recherche sur les mêmes critères que précédemment en utilisant le fichier .xml à partir de rechercher des éléments/Importer; je fais "Rechercher tout" puis clic droit sur le jeu de sélection et "mettre à jour"
Il s'agit de cette 3e étape que je voudrais plus rapide car il faut la répéter pour chaque jeu de sélection. Quelle est l'étape que j'oublie ou la manip que je ne fais pas correctement?
J'ai vu que dans la fenêtre "Jeux" il y avait une possibilité d'importer et exporter des jeux de recherches mais après essais, je n'arrive pas à comprendre son utilité...:(
BL
Bonjour,
D'après tes captures d'écrans, je vois que c'est un jeu de sélection "Selection sets" que tu crées et non un jeu de recherche "search sets", clique plutôt sur la paire de jumelles dans la fenêtre "Jeux", comme dans la pièce jointe ci-dessous.
D'après tes captures d'écrans, je vois que c'est un jeu de sélection "Selection sets" que tu crées et non un jeu de recherche "search sets", clique plutôt sur la paire de jumelles dans la fenêtre "Jeux", comme dans la pièce jointe ci-dessous.
RR
Ah merci ! J'ai dû passer 50 fois devant cet icône sans avoir cliqué dessus...
Maintenant que je relis les réponses de Mickaël et Daniel, je me dis que c'était explicite pourtant. J'ai été long à la détente! ;)
Comme quoi, un bon schéma vaut toujours mieux qu'un long discours.
Maintenant que je relis les réponses de Mickaël et Daniel, je me dis que c'était explicite pourtant. J'ai été long à la détente! ;)
Comme quoi, un bon schéma vaut toujours mieux qu'un long discours.
BL
Bonjour ! Je rebondis sur le sujet un peu tard mais :
Quelqu'un aurait un .xml pour les codes d'assemblages Uniformat II compatible avec la trame xml de selection?
En gros j'ai plus de 300 codes à entrer dans les jeux de selection et j'aimerai trouver une solution plus rapide (importer un xml).
Merci !
Quelqu'un aurait un .xml pour les codes d'assemblages Uniformat II compatible avec la trame xml de selection?
En gros j'ai plus de 300 codes à entrer dans les jeux de selection et j'aimerai trouver une solution plus rapide (importer un xml).
Merci !
HS
Bonjour ! Je rebondis sur le sujet un peu tard mais :
Quelqu'un aurait un .xml pour les codes d'assemblages Uniformat II compatible avec la trame xml de selection?
En gros j'ai plus de 300 codes à entrer dans les jeux de selection et j'aimerai trouver une solution plus rapide (importer un xml).
Merci !
Travail fastidieux je confirme. Pour des besoins de phasage 4D, on en a créé 3600 je crois... Les recherches d'automatisation n'ont rien donné car il y a très peu de développement sur Navisworks.
BL


