
La nouvelle ligne T zen 5 : un projet, trois conceptions !
A l’horizon 2020, la nouvelle ligne T Zen 5 reliera le 13e arrondissement de Paris, Ivry-sur-Seine, Vitry-sur-Seine et Choisy-le-Roi en près de 33 minutes, cette ligne constituera une alternative au RER C, tout en facilitant les correspondances. Il facilitera également l’accès au T3a, à la ligne 14 du métro de Paris et aux lignes de bus avoisinantes.
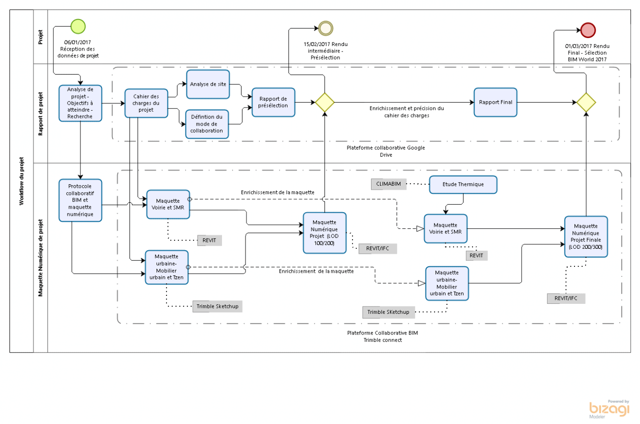
Dans le cadre du concours « Défi BIM innovation 2017 », le STIF, maitre d’ouvrage du projet de Bus à Haut Niveau de Service (BHNS), avec l’École d’Ingénieurs du Cesi ont proposé de modéliser la section située sur la commune de Choisy-le-Roi à proximité de l’A86 et des bords de Seine. 3 équipes ont travaillé durant plusieurs mois sur ce projet et le résultat était impressionnant comme déclaré par les membres du jury du concours lors de la remise des prix !
Voici une présentation rapide des trois équipes et de leurs conceptions !
Conception & équipe N°1

Hamza Ben Brahim Ingénieur en Maîtrise des Risques Industriels diplômé de l’INSA CVL. Abderahmane Khenniche Architecte d’état de l’institut national d’architecture et d’urbanisme « INAU » (Algérie) et ingénieur en Génie Civil « Habitat, Environnement, Qualité » de l’université d’Artois. Khellaf Kherbache Architecte DE diplômé de l’école nationale supérieure d’architecture de Paris la Villette. Nzeu Siong Architecte HMONP diplômée à l’école d’architecture de Saint- Étienne.
Conception & équipe N°2

Steve MEYER Ingénieur GC INSA Strasbourg actuellement Étudiant Architecte INSA Strasbourg. Sarah VANIER Ingénieur GC et Constructions Durables INSA Rouen actuellement Étudiante mastère spécialisé MPC Option BIM EI CESI NANTERRE. Thelord PIERRE Ingénieur GC INSA Toulouse actuellement Étudiant mastère spécialisé MPC Option BIM EI CESI NANTERRE. Nathan NIVILL Ingénieur GC INSA Strasbourg actuellement Étudiant mastère spécialisé MPC Option BIM EI CESI NANTERRE.
Conception & équipe N°3

Beryl Barbot Architecte en formation, mission : Architecture, intégration urbaine et innovation. Justine Belin Architecte en formation,
missions : Architecture, intégration urbaine et innovation. Benjamin Mohamdi Ingénieur Thermicien en formation BIM, mission : Etudes Thermiques et Développement durable. Guillaume Blanc-Bonthoux Economiste en formation BIM, mission : Prescription, Modelage et coordination BIM.
Plus d'information sur le projet Tzen 5 sur le site officiel : tzen5.com


